2024年9月3日-6日,联盟将在东方明珠——上海组织第八期“养老信息官”项目,结合“第七届中国养老行业陆家嘴峰会”,以【实地考察】【创新实验室】【沙龙式研讨会】【养老信息官共创】等多种创新形式,全面学习“养老信息官”新职业的缘起、资质、技能、应用场景,欢迎参与!
01
日程安排(拟)
9月3日(周二)|第一天
下午:报到
晚上:【沙龙式研讨会】主题座谈:养老信息官——智能、健康、养老领域的“CIO”
9月4日(周三)|第二天
上午:【专题论坛】陆家嘴峰会智慧养老论坛参会下午:【实地考察】陆家嘴峰会展区观摩/专题论坛参会晚上:【沙龙式研讨会】IT企业CEO与养老机构院长对话交流
9月5日(周四)|第三天
上午:【创新课程】陆家嘴峰会认知症专题论坛参会下午:【创新实验室】陆家嘴峰会专题论坛参会、上海市知名养老服务主体参访交流晚上:体验上海特色美食
9月6日(周五)|第四天
上午:【创新实验室】上海市知名养老服务主体参访交流【沙龙式研讨会】养老信息官:认知—共识—建构—运营下午:结束,返程
02
活动地点
线下地点:上海市
03
参与人员
IT企业高管、养老业务负责人、智慧养老项目经理;
养老服务机构/企业、康养机构中高层管理者、信息技术部门相关负责人;
政府部门负责养老服务信息化建设规划或智慧养老项目管理的负责人;
高等院校、职业院校养老服务相关专业教师。
04
“养老信息官”介绍
(1)养老信息官——老龄社会与信息时代的新兴职业
早在2018年5月的“第七届养老服务信息技术创新主题论坛(思德论坛)”上,中关村思德智能健康养老产业联盟理事长田兰宁博士就提出了对于养老产业链新职业的观点——
“未来在养老产业链上,将有三个新兴职业:一是养老评估师,对老年人能力进行评估;二是养老经纪人,负责制定照护计划;三是养老信息官,对相关数据进行管理和分析。信息技术不仅是提供一个产品,而是信息社会下新养老观的展现。”
时隔多年,老年人能力评估师已于2020年7月作为新职业被人社部纳入国家职业大典,养老经纪人(养老顾问)已出现在北京、上海、山东、青海等各地的“十四五”养老服务规划及其他政策文件中。而对于“养老信息官”,随着老龄社会与信息时代交叠发展,将是中国养老信息化发展中的重要角色。
点击查看“2023年“养老信息官”新岗位发展报告”,了解更多!
(2)养老信息官有哪些重要作用?
1. 对于IT企业:基于老年人需求及养老服务机构业务模式合理设计养老信息化、智能化产品,消除数字鸿沟,提升产品适用性及市场占有率。
2. 对于养老服务相关机构:有效把控养老服务相关机构照护流程、管理流程;通过数据分析进行合理资源配置,提高效率、节约成本。
3. 对于民政部门:有助于对区域养老服务信息化进行顶层设计,制定相关政策、标准等文件,基于大数据实施精准养老。
4. 对于院校:有助于院校智慧养老相关专业的学科建设、教学研究。
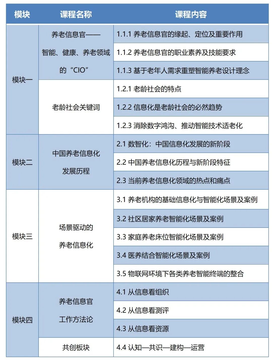
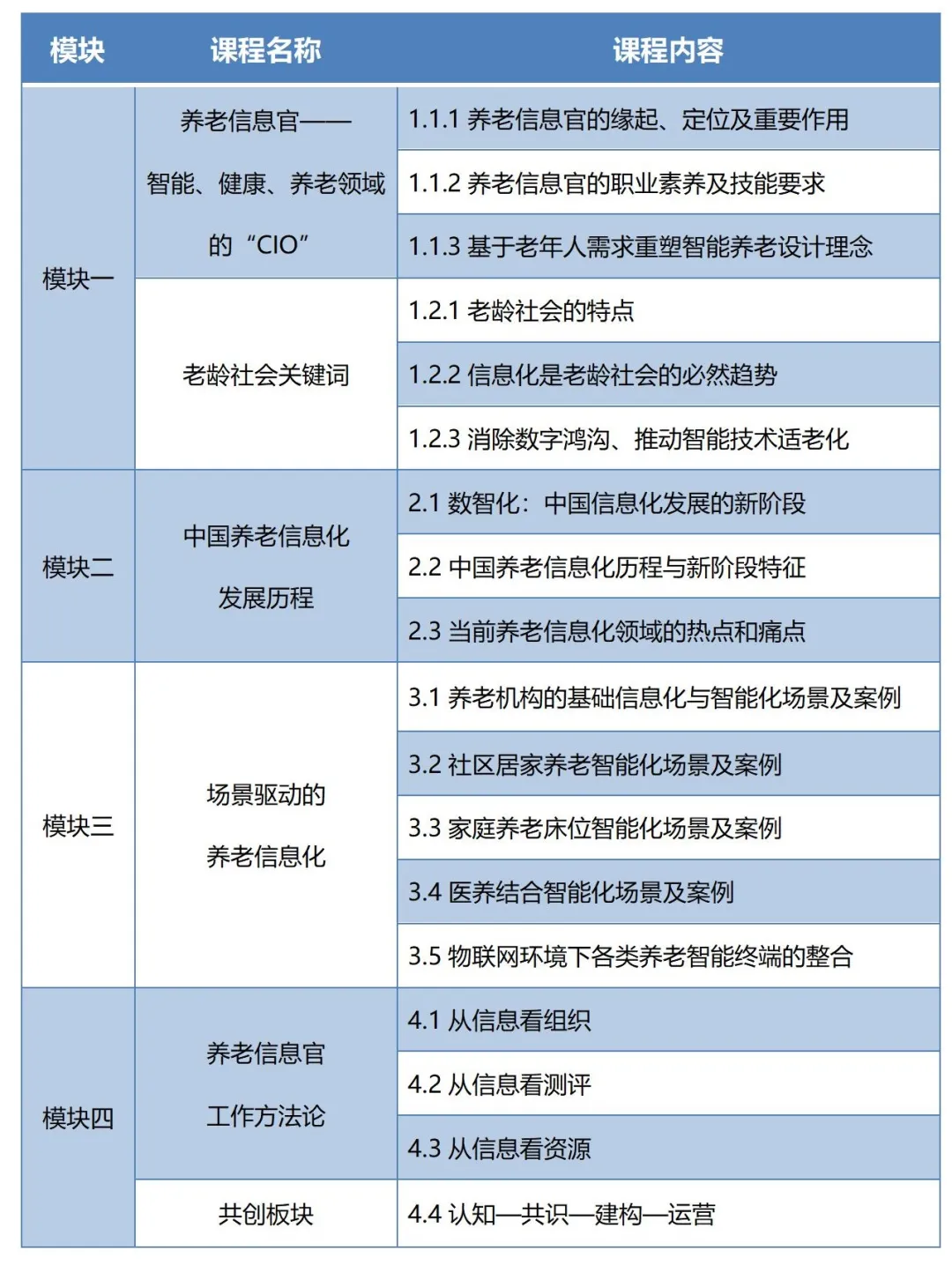
(3)养老信息官培训有哪些课程?
05
陆家嘴峰会介绍
第七届中国养老行业陆家嘴峰会将于2024年9月4-5日在上海国际会议中心举办,作为国内最具影响力的养老行业盛会之一,峰会内容涵盖“主题演讲”“优质运营”“康养营销”“社区居家”以及“国资康养”五大板块,期间还将举办多场配套活动、展览展示等活动。
本次陆家嘴峰会上,特别由中关村思德智能健康养老产业联盟组织“智慧养老主题论坛”(9月4日上午),聚焦银发浪潮下养老数智化发展趋势及“养老信息官”创新岗位,联盟理事长田兰宁博士将做主旨报告。
下午:报到
晚上:【沙龙式研讨会】主题座谈:养老信息官——智能、健康、养老领域的“CIO”
下午:【实地考察】陆家嘴峰会展区观摩/专题论坛参会
晚上:【沙龙式研讨会】IT企业CEO与养老机构院长对话交流
下午:【创新实验室】陆家嘴峰会专题论坛参会、上海市知名养老服务主体参访交流
上午:【创新实验室】上海市知名养老服务主体参访交流
【沙龙式研讨会】养老信息官:认知—共识—建构—运营
(1)养老信息官——老龄社会与信息时代的新兴职业
早在2018年5月的“第七届养老服务信息技术创新主题论坛(思德论坛)”上,中关村思德智能健康养老产业联盟理事长田兰宁博士就提出了对于养老产业链新职业的观点——
“未来在养老产业链上,将有三个新兴职业:一是养老评估师,对老年人能力进行评估;二是养老经纪人,负责制定照护计划;三是养老信息官,对相关数据进行管理和分析。信息技术不仅是提供一个产品,而是信息社会下新养老观的展现。”
时隔多年,老年人能力评估师已于2020年7月作为新职业被人社部纳入国家职业大典,养老经纪人(养老顾问)已出现在北京、上海、山东、青海等各地的“十四五”养老服务规划及其他政策文件中。而对于“养老信息官”,随着老龄社会与信息时代交叠发展,将是中国养老信息化发展中的重要角色。
点击查看“2023年“养老信息官”新岗位发展报告”,了解更多!
(2)养老信息官有哪些重要作用?
1. 对于IT企业:基于老年人需求及养老服务机构业务模式合理设计养老信息化、智能化产品,消除数字鸿沟,提升产品适用性及市场占有率。
2. 对于养老服务相关机构:有效把控养老服务相关机构照护流程、管理流程;通过数据分析进行合理资源配置,提高效率、节约成本。
3. 对于民政部门:有助于对区域养老服务信息化进行顶层设计,制定相关政策、标准等文件,基于大数据实施精准养老。
4. 对于院校:有助于院校智慧养老相关专业的学科建设、教学研究。

第七届中国养老行业陆家嘴峰会将于2024年9月4-5日在上海国际会议中心举办,作为国内最具影响力的养老行业盛会之一,峰会内容涵盖“主题演讲”“优质运营”“康养营销”“社区居家”以及“国资康养”五大板块,期间还将举办多场配套活动、展览展示等活动。
本次陆家嘴峰会上,特别由中关村思德智能健康养老产业联盟组织“智慧养老主题论坛”(9月4日上午),聚焦银发浪潮下养老数智化发展趋势及“养老信息官”创新岗位,联盟理事长田兰宁博士将做主旨报告。